アイビー便り
BLOG
主治医意見書記入の手引き パート2
- 2025年10月26日
- 院長のゆんたく
こんにちは、アイビー院長です。
前回からの留意事項の続きです。主治医意見書を見ながら追っていきましょう。
3.心身の状態に関する意見
(1)日常生活の自立度について
障害高齢者の日常生活自立度(寝たきり度)については下記の判定基準に合致するものを選びます。
寝たきり度については教えて林くんQ30も参照下さい。

認知症高齢者の日常生活自立度については下記基準を用いて判定します。遷延性の意識障害などで
判定不可能な場合はMとなります。
前回パート1で述べた主治医意見書の利用方法3.状態の維持・改善可能性の評価(状態の維持・改善に
係る審査判定)において重要な意味を持ちます。こちらについても教えて林くんQ31を参照下さい。


(2)認知症の中核症状(認知症以外の疾患で同様の症状を認める場合を含む)
短期記憶では、身近にある3つのものを見せて、一旦それをしまい、5分後に聞いてみるなどの方法を
用いて評価します。
日常の意思決定を行うための認知能力は申請者の毎日の日課における判断能力を下記の4項目から
当てはめて選択します。

自分の意思の意思の伝達能力は、意思や緊急の問題などを表現したり伝えたりする能力を
下記のように評価します。
伝えるのは必ずしも会話ではなく、筆談・手話あるいはその組み合わせでも問題ありません。

(3)認知症の行動・心理症状(BPSD)
以下の定義に合致する症状を選択します。
認知症以外の疾患で同様な症状が認められた場合も同じく選択して構いません。

(4)その他の精神・神経症状
認知症以外の精神・神経症状として下記のものがあれば選択します。
有で専門医を受診している場合は科名を記入します。

(5)身体の状態
利き腕が麻痺側であれば介護の手間に影響すると考えられます。
身長・体重はおおよその数値でも構いませんが、体重は過去6か月程度の増減について3%程度を
目安として維持または増加・減少を選択します。
麻痺・褥瘡等は下記の状態に該当するものを選択します。介護の手間や生活機能を評価する観点から
部位の記載も必要なら追加し、程度も介護への影響を考慮して軽・中・重のうちから選択します。
訪問調査員も同様な記載をする項目があるのですが医学的観点からの記入を行うものです。

4.生活機能とサービスに関する意見
(1)移動
屋外歩行は日常生活での状態について以下から選択します。

車いすの使用については誰が操作(駆動)しているかを以下より選択します。常時使用していなくても、
外出時・病院や通所施設等だけでの使用も含みます。

歩行補助具・装具の使用は以下に該当するものを選択します。屋内・屋外両方で使用している場合は
両方を選択しますが、義足(切断の時に用いる)の使用は含めません。

(2)栄養・食生活
高齢者に多くみられる栄養問題は、慢性的なエネルギー。たんぱく質の補給不足、あるいは疾患に
よってのエネルギー・たんぱく質欠乏(低栄養)の状態です。要介護高齢者の「低栄養」は、
内臓たんぱく質および筋たんぱく質の低下をきたし、身体機能及び生活機能の低下をはじめ、感染症、
褥瘡などの誘発に関わります。そのため以下の「低栄養」に関連する食事行為や総合的な栄養状態を
評価します。
食事行為は日常生活の食事における状態を以下のうちから選択します。

現在の栄養状態
以下の各選択項目の状態にあてはめ該当するものを選択します。これを見ると高齢者が良好であるため
の要件のハードルかなり高い印象です。

(3)現在あるかまたは今後発生の可能性が高い状態とその対処方法
現在または今後概ね6か月以内に発生する可能性の高い状態であれば、該当するものを選択し、
その具体的な状態を対処方針(緊急時の対応を含む)について要点を記入します。
(4)サービス利用における生活機能の維持・改善の見通し
現在の状態から概ね3~6か月間に、介護保険や他の高齢者サービスを利用した場合の生活機能
の維持・改善の見通しを選択します。傷病の症状ではないところは注意が必要です。
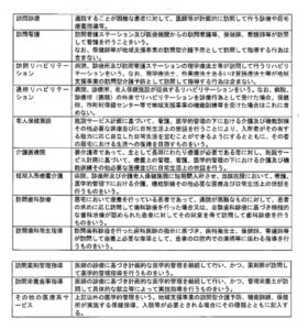
(5)医学的管理の必要性
医学的観点から申請者が利用する必要があると考えられる医療系サービスを以下から該当するもの
より選びます。その他のところに介護系サービスが記入されていることがよくあり注意が必要です。

(6)サービス提供時における医学的観点からの注意事項
血圧:サービス提供時の留意事項があれば具体的に記載します。また、どの程度の運動負荷なら
可能なのかという点等についても記入します。
嚥下:嚥下運動機能(舌によって食塊を咽頭に移動する随意運動、食塊を咽頭から食道に送る
までの反射運動、蠕動運動により食塊を胃に輸送する食道の反射運動)の障害でサービス提供時の
留意事項があれば具体的に記載します。
移動:歩行に限らず、居室とトイレの移動や、ベットと車椅子、車椅子と便座等への移乗も含めた
移動についてサービス提供時の留意事項があれば具体的に記載します。
運動:運動負荷を伴うサービス提供時の留意事項について具体的に記載して下さい。
(7)感染症の有無
サービス提供時に二次感染を防ぐ観点から留意すべき感染症の有無を記載し、有の場合には、
具体的な傷病名・症状について記入します。
5.特記すべき事項
他の項目で記入しきれなかったことや選択式では表現出来ない、要介護認定審査上重要と考えら
れる事項などを簡潔に記入します。口腔内の状況から口腔清潔に関して特に留意事項があれば要点
を記載します。
また申請者の状態やそのケアに係る手間、頻度等の具体的な内容についての記載も期待されています。
さらに交通事故等の第三者による不法行為が傷病の原因として疑われる場合は「第三者行為」と
いった旨の記載がお願いされています。
もう一度最初から?
カテゴリー
最近の投稿
月別アーカイブ
- 2026年3月
- 2026年2月
- 2026年1月
- 2025年12月
- 2025年11月
- 2025年10月
- 2025年9月
- 2025年8月
- 2025年7月
- 2025年6月
- 2025年5月
- 2025年4月
- 2025年3月
- 2025年2月
- 2025年1月
- 2024年12月
- 2024年11月
- 2024年10月
- 2024年9月
- 2024年8月
- 2024年7月
- 2024年6月
- 2024年5月
- 2024年4月
- 2024年3月
- 2024年2月
- 2024年1月
- 2023年12月
- 2023年11月
- 2023年10月
- 2023年9月
- 2023年8月
- 2023年7月
- 2023年6月
- 2023年5月
- 2023年4月
- 2023年3月
- 2023年2月
- 2023年1月
- 2022年12月
- 2022年11月
- 2022年10月
- 2022年9月
- 2022年8月
- 2022年7月
- 2022年6月
- 2022年5月
- 2022年4月
- 2022年3月
- 2022年2月
- 2022年1月
- 2021年12月
- 2021年9月
- 2021年8月
- 2021年7月
- 2021年5月
- 2021年2月
- 2020年12月
- 2020年11月
- 2020年10月
- 2020年8月
- 2020年7月
